
根據該方案相關內容,對京津冀及周邊地區,包含北京市,天津市,河北省石家莊、唐山、邯鄲、邢臺、保定、滄州、廊坊、衡水市,山西省太原、陽泉、長治、晉城市,山東省濟南、淄博、濟寧、德州、聊城、濱州、菏澤市,河南省鄭州、開封、安陽、鶴壁、新鄉、焦作、濮陽市(以下簡稱“2+26”城市,含河北省定州市、辛集市,河南省濟源市)2018~2019年秋冬季大氣污染綜合治理進行了明確的規定。
部分內容如下:
嚴控“兩高”行業產能。各地加快完成生態保護紅線、環境質量底線、資源利用上線、生態環境準入清單編制工作,明確禁止和限制發展的行業、生產工藝和產業目錄。2018 年 12 月底前,完成生態保護紅線劃定工作。加快城市建成區重污染企業搬遷改造或關閉退出,推動實施一批水泥、玻璃、焦化、化工等重污染企業搬遷工程。城市建成區鋼鐵企業要切實采取徹底關停、轉型發展、就地改造、域外搬遷等方式實施分類處置。鋼鐵等重污染企業搬遷應重點向區外轉移。唐山、邯鄲、安陽市不允許新建、擴建單純新增產能的鋼鐵項目,禁止省外鋼鐵企業搬遷轉移至該地。
自2018年10月 1 日起,嚴格執行火電、鋼鐵、石化、化工、有色(不含氧化鋁)、水泥行業以及工業鍋爐大氣污染物特別排放限值(見附件),推進重點行業污染治理設施升級改造。繼續推進工業企業無組織排放治理,在安全生產許可條件下,實施封閉儲存、密閉輸送、系統收集,2018 年 12 月底前基本完成。
推進露天礦山綜合整治。原則上禁止新建露天礦山項目。對違反資源環境法律法規和有關規劃、污染環境、破壞生態、亂采濫挖的露天礦山,依法予以關閉;對污染治理不規范的露天礦山,依法責令停產整治,整治完成經相關部門組織驗收合格后方可恢復生產,對拒不停產或擅自恢復生產的依法強制關閉;對責任主體滅失的露天礦山,要加強修復綠化、減塵抑塵。全面加強矸石山綜合治理,消除自燃和冒煙現象。
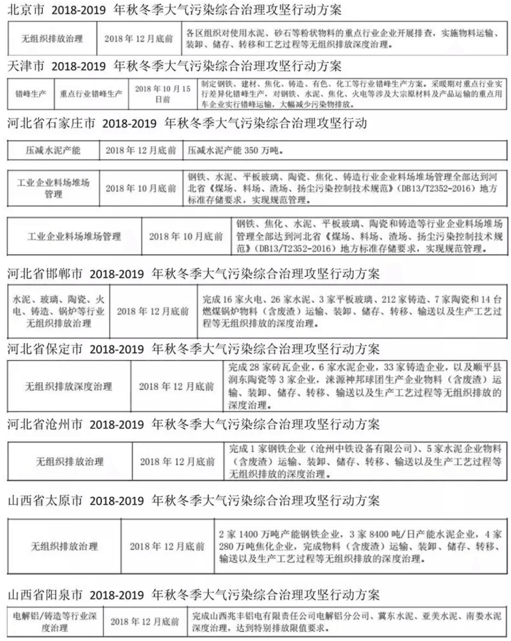
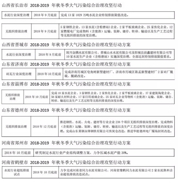
部分地區大氣治理方案如下:




