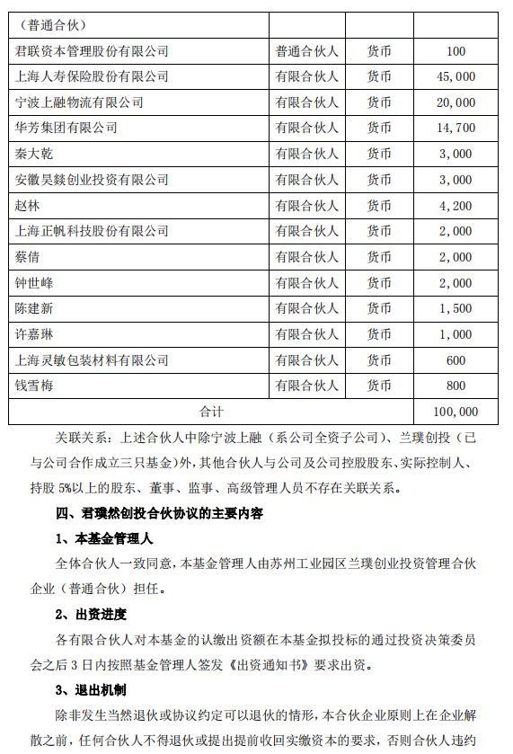
上峰水泥(000672)7月26日晚間公告,公司擬以全資子公司寧波上融物流有限公司(簡稱“寧波上融”)為出資主體與專業機構合資成立私募投資基金――蘇州工業園區君璞然創業投資合伙企業(有限合伙)(簡稱“君璞然創投”),寧波上融作為有限合伙人出資2億元占君璞然創投20.00%的合伙份額。君璞然創投基金將重點投資于集成電路存儲器設計及晶圓制造和加工領域。












公司稱,本次新經濟產業財務投資基于公司發展戰略需要,符合公司“一主兩翼”戰略中新經濟產業股權投資翼的規劃范圍,對公司著眼長遠、穩中求進的轉型升級和可持續價值成長具有重要意義。


