進入11月以來,全國多地區相繼發布冬季水泥行業錯峰停產的通知,這在當今水泥行業競爭愈演愈烈的市場環境下,有力的催生了各大水泥企業對生產效率最大化的迫切心理。
近日,有水泥企業向水泥人網反映,由于水泥廠機械設備長期在高溫、重負荷、潮濕、粉塵等“惡劣”條件下運行,極易因潤滑劑的選擇不當而加快運轉部件的磨損,導致機械故障率高,嚴重影響水泥生產企業的正常生產。
為此,水泥人網咨詢了行業相關人士發現,當前全世界機械能源有效利用率平均只有30%左右,能源總耗量的50%-60%消耗到機械設備潤滑摩擦上。就目前國內潤滑方面來講,普通部位大多采用國產品牌:長城、昆侖等,這些潤滑脂理基、鋁基、二硫化鉬等添加劑較多,一般以礦物油半合成或全合成,研發時間不長,技術并不過關,價格看似低廉,但造成的設備損壞率、維修備件成本都很高,并且使用量較大,帶來的環境污染不言而喻。
比較重要的部位采用美孚等品牌,特別關健部位采用進口如克魯伯、倍可、西班牙老鷹、美國福斯等進口潤滑產品,此類潤滑產品的添加劑均以二硫化鉬為主(二硫化鉬抗極壓,耐高溫,但缺點是易結塊,高溫部位易結焦、結碳,易堵塞油管而造成設備無法潤滑損壞設備,并且帶有二硫化鉬的添加劑四球極壓最大超不過400公斤),設備潤滑損壞率較高,污染也較為嚴重。
此外,據了解,目前行業內較多企業員工的設備潤滑知識比較匱乏,因此由于員工對設備潤滑不合理使用而導致潤滑不當、從而造成各方面設備損壞問題的現象比比皆是。眾所周知,潤滑產品技術在水泥等重工業領域的正確應用,能大幅地減少潤滑磨損停機損失,提升生產效率,并且是減少水泥機械設備潤滑磨損最有效的措施。所以如何正確合理選用使用潤滑劑是當前亟待思考解決的關鍵工業技術。
拉法爾節能環保科技(常州)有限公司(以下簡稱“拉法爾”)作為國際高能耗重型昂貴設備純進口特種潤滑系列產品的專業代理,其提供的潤滑系列產品為美國 whitmore威特摩爾、Schaeffer 熙弗公司原裝產品,均是有一百多年研發經驗的潤滑界首屈一指的領導者企業。


據了解,美國 whitmore威特摩爾、Schaeffer 熙弗公司擁有上千種優秀潤滑專用特種產品,具有無結焦、無結碳、不沾塵、清潔衛生無污染,一脂可多用的特性,四球極壓基本在400公斤~800公斤,軸承壽命是其它潤滑產品壽命的2~3倍,溫度平均可下降8度~10度,廣泛適用于水泥企業如:輥壓機、斗提、粉磨、煤磨等關健部位軸承,有利于助力水泥企業的降本增效,可為機械提供最佳潤滑保護以及最佳的潤滑難點技術服務。
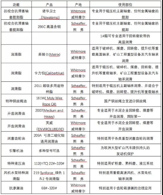
此外, whitmore、Schaeffer 兩款國際頂級尖端重工業潤滑系列產品不僅使企業的設備得到最好的潤滑,還能改觀目前企業潤滑所造成的污染及其他潤滑所不能解決的問題,性價比無與倫比,物有所值。其主要潤滑產品的使用部位和適用情況如下:

例,拉法爾代理的whitmore 美騎士潤滑脂,經國內某水泥企業在其錘式大型破碎機軸承實際應用后效果表明,whitmore 美騎士潤滑脂不需要頻繁加油,大大減少了潤滑脂的加油量,減少了環境污染,軸承壽命提高了幾倍。
顯著的節能降耗效果,使得whitmore 美騎士潤滑脂被該水泥企業廣泛推廣于其企業粉磨、煤磨、回轉窯、破碎機、斗提等各關健潤滑部位使用,較大的減少了企業生產成本。另:whitmore、Schaeffer 兩款國際頂級尖端重工業潤滑系列產品有各種特性,幾十種的特殊產品可針對不同運轉狀況進行優秀潤滑。
作為美國whitmore、Schaeffer 在中國的代理,拉法爾公司提供的美國兩家原裝潤滑系列產品,可應用于水泥立磨、球磨、回轉窯、輥壓機等設備,具有極高的質量保證,在國際水泥行業、鋼鐵行業(上海寶鋼、首鋼等幾十家鋼鐵廠)、電力行業(目前國內大型電廠兩多家企業進口磨機開齒均在使用whitmore的開齒潤滑劑)廣受好評。
有相關水泥企業評價道:“whitmore、Schaeffer 兩款國際頂級尖端重工業潤滑系列產品顯著減少了金屬間的接觸,從而減少了昂貴部件的磨損,使得設備像新的一樣保持更長時間,使用更多年。”
“隨著溫度的升高,whitmore、Schaeffer 兩款國際頂級尖端重工業潤滑系列產品可抵抗熱分解,無積碳、抗塵、排油泥(Schaeffer公司全球獨一“二硫化鉬液態技術”)并在更長時間內保持性能。這種持續的耐久力,可幫助水泥設備安全地延長潤滑間隔時間,更長的油液壽命更能節約生產成本。”
……


成立多年來,拉法爾始終堅持以高品質的潤滑產品和專業的技術服務與水泥企業緊密合作,通過合理潤滑技術的應用,為水泥生產企業的每一臺設備保駕護航,從而達到降低企業的生產成本,提高經濟效益之目的。
未來,拉法爾將繼續堅持為水泥生產設備提供全面配套潤滑解決方案和潤滑服務,“使潤滑變成真正的節能減排技改”,使水泥生產設備用油更規范合理,充分發揮設備效能,減少設備故障,保證設備安全高效生產。
企業如需提高潤滑技術、技改或有相關潤滑難題,節能降本可咨詢聯系:
姚總13306127886
劉總15810683045


