1. 光伏制程配套設備龍頭,景氣度提升新業務拓展順利
光伏制程污染防控設備龍頭,致力于一站式工業污染治理綜合服務商。
公司于2005年成立,從泛半導體行業切入環保設備產業,以低溫液態催化脫硝技術為核心,主要從事制程污染防控設備、末端污染治理設備的研發、生產和銷售,為客戶提供定制化、精細化的工業污染治理整體解決方案。

2021年7月,公司于創業板完成上市。截至2021年,公司主營業務為制程污染防控設備、末端污染治理設備的研發、生產和銷售,下游主要覆蓋光伏、水泥、鋼鐵、汽車制造、精細化工、半導體等行業。
2021年公司實現營業收入7.95億元,同增18.89%;歸母凈利潤0.58億元,同減5.24%。
2022年前三季度公司實現營業收入10.43億元,同增114.96%;歸母凈利潤0.58億元,同增75.67%。
伴隨公司充裕的在手訂單的兌現,業績開始實現快速放量,關注回款改善及利潤率回升進度。同時,公司新拓展的水泥行業固碳業務順利投產,經濟效益佳有望快速復制。

家族控股企業,實控人股權占比21.58%。
截至2022年11月10日,公司控股股東為朱葉,直接持有公司16.95%的股份,董仕宏、朱葉及葉小紅為公司的實際控制人,上述三人均具有直系親屬關系,合計持有公司21.58%的股份。

二期股權激勵落地, 666.66萬股激勵力度強化。
2022年10月,公司發布二期股權激勵方案,系公司上市后、2022年來第二次激勵方案,激勵規模大幅上升,將有效激發團隊活力。
1)激勵數量:股票總量666.66萬股,占公司股本總額的5.00%,其中首次授予645.3萬股,預留21.36萬股。
2)授予價格:17.16元/股。
3)激勵對象:總人數57人,主要為高中管和核心技術人員等。
本次授予董事長董仕宏400萬股,約占公司總股本的3.00%,一期激勵已向董仕宏授予10.10萬股限制性股票,約占公司總股本的0.08%,兩期累計占比達3.08%。
4)業績考核:激勵計劃考核年度為2023-2024年并分兩期歸屬,以2021年為基數分兩檔目標考核,其中第一檔位若實現2023-2024年相對于2021年基數營收增長率分別不低于105%、163%或凈利潤增長率分別不低于118%、180%,對應2021-2024年營收復合增速達38.03%或凈利潤復合增速達40.95%;第二檔位若實現2023-2024年相對于2021年基數營收增長率分別不低于84%、130%或凈利潤增長率分別不低于94%、144%,對應2021-2024年營收復合增速達32.00%或凈利潤復合增速達34.63%
2. 建材碳達峰出臺,最具經濟價值水泥碳中和路徑落地
2.1 建材碳達峰方案落地,水泥固碳項目順利投產經濟效應佳
2.1.1 水泥碳達峰鼓勵碳捕集&鋼渣原料替代,提升礦渣應用比例
建材行業碳達峰方案出臺,推動碳捕集技術及低碳原料替代,明確降低碳排放強度。
雙碳目標明確,全國碳市場亦以電力行業為突破口,“十四五”期間將逐步納入石化、化工、建材、鋼鐵、有色金屬、造紙和航空等行業。

高排放高耗能等工業行業減少能耗、降低碳排放需求日益增強。2022年11月,工信部等四部門聯合印發《建材行業碳達峰實施方案》,明確“十四五”期間,建材產業結構調整取得明顯進展,行業節能低碳技術持續推廣,水泥、玻璃、陶瓷等重點產品單位能耗、碳排放強度不斷下降,水泥熟料單位產品綜合能耗水平降低3%以上。
“十五五”期間,建材行業綠色低碳關鍵技術產業化實現重大突破,原燃料替代水平大幅提高,確保2030年前建材行業實現碳達峰。
同時,方案還指出要加快突破建材窯爐碳捕集、利用與封存技術,在2025年前重點研發低鈣熟料水泥、非碳酸鹽鈣質等原料替代技術,在保障水泥產品質量的前提下,提高電石渣、磷石膏、氟石膏、錳渣、赤泥、鋼渣等含鈣資源替代石灰石比重,全面降低水泥生產工藝過程的二氧化碳排放,且鼓勵以高爐礦渣、粉煤灰等對產品性能無害的工業固體廢棄物為主要原料的超細粉生產利用,提高混合材產品質量。

2.1.2.排他協議&包銷產品,首個水泥固碳及鋼渣資源化項目投產
積極響應雙碳政策,探索水泥CO2減排和鋼渣資源化利用。
公司積極把握節能降碳行業機會,于2022年6月發布的定增預案中指出將募集資金投向年減排萬噸級CO2和鋼渣資源化利用項目,該生產線已于2022年11月在河南省濟源中聯水泥有限公司竣工投產。
項目計劃投資7800萬元,一期依托濟源中聯水泥線建設一條捕碳鋼渣生產線和一條高活性復合礦粉生產線,每年直接捕集水泥窯尾煙氣CO2 1.6萬噸,資源化利用鋼渣生產固碳輔助性膠凝材料30萬噸,生產高效復合摻合料30萬噸。
項目二期將再建設一條30萬噸高效復合摻合料生產線,項目全部投產后,每年通過減少水泥中熟料用量和混凝土中水泥用量綜合減碳25萬噸。
該項目利用鋼渣等非碳原料低成本原位捕集煙氣CO2,捕碳后的鋼渣可作為優質水泥混合材,制備低碳水泥;也可與礦粉、粉煤灰等其他材料混合制備超細高活性優質復合礦粉,應用于水泥、混凝土及其他相關產業。

排他協議,水泥生產方包銷公司低碳建材產品。
1)該項目的運行模式:濟源中聯水泥有限公司(“中聯水泥”)免費向公司提供場地,公司自行建設碳捕集系統和超細粉系統。
公司采購鋼渣,利用鋼渣為中聯水泥4500t/d水泥熟料生產線免費捕集水泥生產中釋放的CO2;捕碳后的鋼渣與礦粉、粉煤灰等其他材料混合制備超細高活性優質復合粉,公司將其銷售給水泥公司作為水泥生產的原材料。
2)排他協議+包銷模式:公司首個水泥固碳項目的盈利模式主要為銷售超細高活性優質復合礦粉產品,而本項目產品已與水泥生產方簽署包銷協議。
該項目主要客戶為中聯水泥,在雙方合作協議里可以看到,中聯水泥需要為公司免費提供項目所需場地及相應外圍環境和條件,約定在保證產品質量的條件下,按市場同等產品價格銷售給濟源中聯水泥,中聯水泥保證生產所需的復合礦粉全部從公司采購,合同有效期內中聯水泥不得將其水泥窯系統及場地租賃給其他任何公司進行碳捕集。
同時據中聯水泥母公司河南中聯出具的數據,2021年河南中聯及下屬子公司共使用礦粉(渣)數量約125.18萬噸,能夠完全覆蓋公司該項目復合礦粉的全部產能預計60萬噸。
2.1.3.共贏而非成本,水泥&鋼鐵企業經濟+排放解決雙受益
公司本次實現的水泥固碳及鋼渣資源化業務的探索,不僅可以利用鋼渣低成本捕集煙氣CO2,同時實現鋼渣的資源化利用,制備低碳建筑材料,幫助鋼鐵&水泥企業節約成本,達到節能環保和循環經濟的雙重目標。
優勢一:商業模式通順,產業內在價值凸顯,經濟效益佳。
假設公司S95復合礦粉單價為310元/噸,礦粉銷售規模60萬噸時,預計全年貢獻營業收入1.86億元,凈利潤1575萬元,毛利率21.58%,凈利率8.47%,稅后內部回報率26.59%,具備較好的經濟效益。同時,我們根據公司已披露的營業成本拆分里可以看到預計單噸成本在243.09元/噸,其中原材料、燃料及動力費、折舊攤銷費、工資及福利費、修理費占比分別達74%、20%、4%、1%、1%。
可見外購原材料為公司營業成本的主要來源,公司主要是采購成本較低的鋼渣作為原材料,實際層面營業成本有望更低,從而增厚盈利。


優勢二:低成本捕碳&碳價值彈性85.69%,產品替代水泥熟料&礦粉節約水泥企業成本。
干法捕碳,工藝簡單成本低,永久固碳。目前水泥公司通常采用的CO2捕集利用技術為采用化學試劑吸附再脫附,將煙氣中的二氧化碳分離提純,高純度CO2應用于干冰、食品等,或注入地下儲存,或用于驅油等。
該類技術由于捕集利用成本高,捕集、儲存或利用運輸距離遠,產品應用規模小等原因,導致當前其整體應用規模較小。
公司采取的碳捕集項目使用的核心技術主要包括碳酸鹽膠凝材料及其制備技術、碳化鋼渣人工多孔骨料及其制備技術、捕集水泥窯煙氣CO2協同制備低碳水泥技術和工業煙氣脫碳并協同制備鋼渣砼技術,技術難點在于去除鋼渣中的有害雜質并將水泥窯煙氣CO2 固化成穩定的碳酸鹽固體,需使用公司自主研發的高效碳化催化材料,技術門檻較高。
產品實現水泥熟料及礦粉替代節約水泥企業成本,碳減排效應明顯彈性高達85.69%。
公司固碳項目的產品可替代部分礦粉制備低碳水泥或者富碳建材制品,銷售價格低于市場價,可有效節省水泥企業生產成本。
同時捕捉水泥窯煙氣中的CO2 實現減排,預計年60萬噸捕碳鋼渣可以直接減排3.2萬噸,通過減少水泥中熟料用量和混凝土中水泥用量綜合減碳25萬噸,按照全國碳市場配額均價54元/噸計算,則公司固碳項目直接減碳價值為173萬元/年,綜合減碳價值為1350萬元/年,綜合減碳價值量對應當年固碳項目凈利潤1575萬元彈性達85.69%。

優勢三:實現鋼渣資源化利用,與鋼鐵企業合作共贏。
鋼渣資源化利用率僅約35%,鼓勵鋼渣等含鈣資源在水泥中的應用。鋼渣是鋼鐵工業煉鋼過程中產生的大宗固體伴生物,約占鋼產量的 12%-15%,我們按照15%含量計算,則2021年我國鋼渣產量達1.55億噸。
由于鋼渣中含有游離CaO、成分波動、膠凝活性低、體積安定性差等特點導致其利用難度相對較大,目前我國鋼渣實際利用率僅在35%左右,每年積存量巨大,長期積存鋼渣,將污染鋼鐵企業周邊土地和水體,威脅生態環境安全,是環保督察重點監管方向之一。
近年來,政策持續鼓勵鋼渣等大宗固廢在水泥中的利用,鋼渣在水泥行業中的應用主要有兩個途徑,一是作為鐵質校正劑作生料燒制熟料,應用成熟,但摻量較低,約5%;二是作為混合材磨細生產水泥,通過在通用水泥中摻加少量鋼渣以降低成本,且具有需水量少、燒失量低等特點。因此,公司固碳項目可以有效對鋼渣進行資源化利用,解決鋼鐵企業鋼渣利用、存儲的難題,實現互利共贏。

2.1.4.合作協議接連落地,客戶資源豐富項目有望實現快速復制
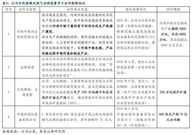
公司與河南中聯、永鋒集團、玉昆鋼鐵、上海重衡簽署多個合作協議,項目快速復制。
2021年公司與中聯水泥的母公司河南中聯同力材料有限公司簽訂合作協議,約定項目生產低碳膠凝材料(用于生產低碳水泥)、替代混凝土的混凝土摻合料、人工骨料等系列建材產品,在符合國家相關標準的前提下,由河南中聯同力材料有限公司包銷,且在首條中聯水泥生產線成功運行后向河南中聯下屬所有可利用水泥生產線進行推廣建設,據河南中聯官網數據顯示,目前河南中聯同力擁有年產能熟料3000萬噸,中聯水泥首條合作水泥熟料生產線產能為4500t/d,可見若復制至河南中聯所有生產線潛在空間較大。
此外,公司還積極拓展永鋒集團、玉昆鋼鐵、上海重衡等合作方,擴大公司在碳捕集及鋼渣資源化利用領域的業務規模。
綁定中建材簽訂76億元煙氣治理設備合作協議,客戶資源積累良好有望快速拓展水泥固碳。建材行業碳達峰實施方案指出在水泥、石灰、玻璃、陶瓷等重點行業加快實施污染物深度治理和二氧化碳超低排放改造,促進減污降碳協同增效,到2030年改造建設1000條綠色低碳生產線。
公司自2019年開始與中建材就水泥產線的廢氣處理問題進行了專業技術交流,在認可公司技術水平并經內部評審后,中建材與公司簽訂了戰略合作協議及補充協議,反映了中建材對公司技術的認可,以及公司在水泥行業較好的客戶資源儲備。
以上協議約定在6年內簽訂約400條左右水泥生產線上新及改造項目的煙氣治理設備供貨合同,合計金額約為76億元,截至2022H1,公司與中建材已履行的合同金額為1.22億元。借助和建材行業龍頭企業的既往合作,公司固碳業務有望加速在水泥行業中進行復制。

2.2 水泥固碳市場規模超千億,水泥鼓勵添加礦渣協同增強活性降低成本
礦渣硅酸鹽水泥中礦渣添加比例20~70%,增加活性,降低成本。
民用地產水泥中常見的水泥使用品種包括普通硅酸鹽水泥及礦渣硅酸鹽水泥,其中礦渣硅酸鹽水泥中除了石膏和硅酸鹽,還會添加較高比例的粒化高爐礦渣或者礦粉,以提升產品活性。
礦渣硅酸鹽水泥凝結時間穩定,后期強度增長快,耐熱性較好,適用于一般及大體積混凝土結構。
公司固碳業務主要產品是新型高效復合摻合料,性能類比礦渣,應用于水泥及混凝土工業,可在水泥中做一定比例的添加,以降低水泥生產的成本,提高水泥活性。


首個鋼渣資源化固碳產業化路徑,水泥固碳市場規模超千億。我們對公司水泥固碳業務的市場規模測算邏輯如下:
1、判斷礦質材料在水泥中的可添加比例:根據通用硅酸鹽水泥標準號GB 175-2007,可以發現可添加粒化高爐礦渣的水泥品種主要為硅酸鹽水泥、普通硅酸鹽水泥、礦渣硅酸鹽水泥、復合硅酸鹽水泥,其添加比例分別為≤5、>5且≤20、>20且≤70、>20且≤50,不同添加比例形成的水泥強度、活性性能略有差異,但總體均可普遍應用于地產民用混凝土結構中。
我們預計可添加礦質材料的水泥產量占比為30%,且礦質材料添加比例分別以20%、50%、70%做敏感性測算。
2、剔除水泥均價較低區域:考慮到公司固碳業務產生的新型高效復合摻合料主要為S95復合礦粉,可作為原材料在水泥中進行一定比例添加,銷售單價較市場價更具優勢,因此幫助水泥企業降低成本。
公司首條產線落地河南,為了凸顯公司產品的成本優勢,我們以河南水泥價格為經濟性參考標準,剔除水泥價格低于河南水泥價格10%的區域,以測算公司產品價格優勢區域對應的市場空間。
2022年1-10月,河南水泥平均價達497.98元/噸,低于河南水泥均價10%的區域主要為寧夏、江蘇、湖南、遼寧、云南,其產量占全國產量比重為18.22%。
3、計算公司市場占有率:公司本次落地的鋼渣資源化及水泥固碳項目為該技術路徑首個產業化項目,技術難點在于去除鋼渣中的有害雜質,技術協同性體現于公司的優勢領域催化劑,通過公司自主研發的高效碳化催化材料低成本原位捕集煙氣CO2,捕碳后的鋼渣與礦粉、粉煤灰等其他材料混合制備超細高活性優質復合礦粉。
因此,我們認為公司在該領域具備較強的技術優勢和先發優勢,有望迅速復制提升市場份額,我們按照市占率10%、30%、85%做敏感性測算。
基于以上假設可得,在添加比例為20%、50%、70%時,扣除低價區域的礦質材料可添加量達1.16、2.90、4.06億噸,按復合礦粉銷售價格310元/噸計算,扣除低價區域的礦質材料可添加市場空間達359.41、898.52、1257.93億元。
按照中性假設情景下,公司復合礦粉產品若實現10%、30%、85%市占率時對應的市場空間分別達89.85、269.56、763.74億元,為公司2021年營業收入7.95億元的11、34、96倍。
考慮到公司與中建材集團的緊密合作關系,我們認為公司將優先拓展中建材旗下的水泥生產線,2021年中建材以37,138萬噸/年的熟料產能位居榜首,約占全國水泥熟料總產能的20%,則在中性情景及85%市占率下中建材對應復合礦粉市場空間達154億元/年。


3.光伏電池行業擴產提速,新技術路線&擴品類帶動價值量提升
3.1.光伏電池廢氣治理設備龍頭,需求剛性行業擴產提速
新能源革命促2021-2030年光伏新增裝機量十年復合增速23%,2030年光伏制程配套設備需求近350億元。

核心假設如下:
1、全球光伏電池新增產能需求:據光伏新增裝機量預測全球光伏電池產量及產能推測新增需求。
2、全球光伏電池改造產能需求:按光伏電池工藝技術3-5年迭代周期預測光伏電池產能改造需求。
在全球碳減排大背景下,光伏行業迎來快速增長,我們預計至2030年光伏電池廢氣設備投資空間達69.84億元,綜合配套設備投資空間達349.2億元。
公司生產的光伏制程污染防控設備在嚴控產品質量、生產安全和污染控制方面起到重要作用,需求剛性快速擴張。

光伏電池廢氣治理龍頭,市占率超75%。公司憑借其核心技術、品牌效應、成本優勢在光伏制程污染防控設備中維持高份額,服務的客戶覆蓋 2021 年全球光伏組件出貨量前 10 名中的 8 家。我們預計公司廢氣污染防控設備在行業中市占率超75%,龍頭優勢逐步固化。
公司光伏制程配套設備的工藝優勢:
1)混酸排放濃度低:對強酸、硝酸、氫氟酸等混酸的排放能降低到 5mg/L 以下,而光伏行業排放標準要求是 30mg/L;
2)硅烷氣體處理能力強:制程環節烷類等易燃易爆氣體混雜氨氣、氫氣和粉塵,容易發生爆炸,原來國外系統處理過程中只能解決硅烷,但沒有解決氫氣、粉塵和氨氣問題,同時造成二次污染。公司工藝已經解決二次污染的問題,同時公司可以把氨回收后賣給水泥廠、鋼鐵廠、電廠用做脫硝。
綜合來講,公司解決了氮氧化物,氫氟酸,硅烷的同時還保證了生產的安全性和穩定性。

3.2.新技術路線&一體化提升單GW價值量,成長加速
我們認為公司在光伏電池廢氣治理設備環節優勢明確,有望穩定高市場份額,在享受行業擴產加速訂單放量的過程中,公司的設備價值體量還會隨著新技術路線的應用及品類的持續擴張而有所提升,具體可體現在兩個方面:
TOPCon擴產加速,工序較多帶動單位投資提升。2022年以來,TOPCon電池憑借轉換效率高、低成本優勢,同時可承接原有PERC產線改造升級,TOPCon電池產能擴產加速,考慮到TOPCon工藝步驟較多,產生的污染物量較PERC產線提升,能夠帶動公司污染防控設備單GW價值體量有所上行。

2)綜合配套系統大單接連落地驗證優勢,一體化價值量提升空間可達5~11倍。
公司憑借長時間品牌、技術、成本優勢鑄就的市場份額累積,未來將致力于從廢氣、廢水、純水等設備系統轉向一體化的綜合配套系統,從而實現銷售規模的提升。
公司于2021年9月和11月接連落地兩個光伏電池綜合配套系統的大單,其單GW價值量分別達到5000萬元及6200萬元。兩個大單的落地驗證了公司向一體化綜合配套設備模式轉變的能力,從公司典型項目合同金額來看,單一的廢氣設備單GW投資金額約500~800萬元,綜合配套設備系統單GW投資金額約5000~6000萬元,則公司在從廢氣設備向一體化配套設備轉型過程中單位價值體量提升空間可達5~11倍。

2022H1新增配套設備對應光伏電池片新增產能約65GW。公司今年為約 65GW 的光伏電池片新增產能提供配套設備,公司的設備與產線綁定,隨著光伏電池技術路線的不斷迭代,我們認為會有更多的新增產能及改造需求釋放,公司訂單有望持續快速增長。
4. 盈利預測與估值
通過以上分析,我們認為:
1)泛半導體行業:
我們認為光伏新增裝機量將帶動光伏電池產能在2021-2030年維持復合23%左右的增長,公司在光伏制程配套廢氣設備中實現較高的市場份額,考慮公司市場份額穩步提升,同時向一體化模式轉變單GW價值體量有望提升,我們預計公司泛半導體行業收入將享受超出行業的增長速度,迎來快速增長,我們預計2022-2024年公司在泛半導體行業營業收入為12.11/22.32/27.10億元,收入增速為104.73%/84.22%/21.44%,毛利率維持在25%~30%左右水平。
2)水泥碳中和業務:
伴隨水泥行業碳達峰方案的落地,以及公司水泥CO2減排和鋼渣資源化利用首條產線的順利投產,我們認為碳中和業務將憑借較強的經濟效益和減碳優勢實現水泥產線的快速復制,我們預計2023-2024年水泥行業碳中和業務營業收入為4.00/6.00億元,毛利率維持在30%左右水平。
3)水泥建材行業:
深入打好污染防治攻堅戰及嚴格能效約束推動重點領域節能降碳等政策意見的出臺,疊加建材行業即將納入碳交易市場等因素,我們認為水泥行業超低排放需求將加快釋放,公司與中建材76億元框架協議的項目持續落地將帶來水泥業務銷售規模的快速提升,我們預計2022-2024年水泥建材行業營業收入為1.62/2.43/3.65億元,收入增速為100.00%/50.00%/50.00%,毛利率維持在20%左右水平。
4)鋼鐵、汽車制造、精細化工、碳素行業及其他業務:
占總收入比重較小,假設鋼鐵行業2022-2024年收入增速為0%/-15%/-15%,假設碳素行業2022-2024年收入增速為10%/10%/10%,假設汽車制造、精細化工及其他行業2022-2024年收入增速維持10%左右增速,毛利率與過去三年趨勢保持一致


新能源革命驅動光伏行業持續快速增長,釋放環保治理需求,公司憑借技術、品牌、成本優勢奠定光伏制程治理龍頭地位,單位價值體量提升帶動業務衍生空間11倍增長,技術積累開拓半導體、汽車制造等制程領域應用,攜手中建材積極拓展水泥碳捕捉、超低排放改造市場,成長空間廣闊。
考慮公司光伏主業景氣度上行,水泥固碳項目進展順利,我們測算在礦粉添加比例50%背景下,公司復合礦粉產品若實現10%、30%、85%市占率時對應的市場空間分別達89.85、269.56、763.74億元,為公司2021年營業收入的11、34、96倍,潛在成長空間較大。
我們維持公司2022-2024年歸母凈利潤1.20/2.40/3.15億元,同比增加106.94%/99.05%/31.45%,對應50、25、19倍PE。
我們選取半導體領域尾氣設備領先公司盛劍環境、國內蜂窩陶瓷載體龍頭奧福環保以及光伏設備頭部公司邁為股份、晶盛機電、捷佳偉創作為可比公司,公司作為光伏配套尾氣治理設備龍頭,2023-2024年估值較可比公司具備提升空間。

5. 風險提示
1)訂單不及預期
公司與主要客戶建立了長期穩定的合作關系,但是未來如果主要客戶需求不足,而公司不能持續的開發新客戶、獲取新訂單,將會對公司的長期經營業績產生不利影響。
2)研發風險
公司未來若不能及時在新技術的研發方向、重要產品或服務的方案等方面做出準確決策,將存在技術創新失利、無法獲得市場認可、新舊產業融合失敗的風險。如果公司未來獲得的技術專利許可或授權不具排他性、未能形成產品或實現產業化,都將可能使公司喪失技術優勢,面臨市場應用失敗的風險。
3)行業競爭加劇
行業良好的發展前景不斷吸引潛在競爭者進入,公司未來將面臨因市場競爭加劇導致的經營業績下滑或被競爭對手超越的風險;公司下游多行業景氣度會受宏觀經濟發展周期波動的干擾,若未來國內經濟增速放緩、下游市場競爭加劇、原材料價格大幅上升,且公司不能有效提升服務能力和產品競爭力、擴大銷售規模及提高產品毛利率,經營業績可能不能持續增長或出現下滑。
——————————————————
報告屬于原作者,我們不做任何投資建議!如有侵權,請私信刪除,謝謝!
(報告出品方/分析師:東吳證券 袁理 趙夢妮)


