近期,新疆、寧夏等多地公布了2023-2024年錯峰生產計劃。水泥人網注意到,各區域的停產時間明顯延長,停產要求明顯加嚴。
要求加嚴,時間加長!多地出臺最新錯峰停產計劃

水泥行業錯峰生產的空間范圍已從最初的北方采暖季錯峰逐步擴展至全國,時間上從秋冬采暖季發展到全年各個時段,甚至是每月都停。部分區域已明確2023年全年錯峰生產或在180天以上,個別區域將達到200天以上。且絕大多數區域都取消了“超低排放、綠色工廠、協同處置”企業的錯峰豁免。
對于錯峰生產的作用,相關行業人士表示,錯峰生產和行業協同的效果不斷在減弱,除了需求大幅下滑的客觀因素以外,超產嚴重是重要原因。
一堆水泥生產線股權轉讓
與此同時,多家水泥企業股權、指標、設備資產登上拍賣平臺。其中不乏2500t/d及以上規格熟料生產線,甚至還包含5000t/d生產線。

實際情況有多無奈,新建生產線就有多“樂觀”。今年以來,各區域公布的過剩、產能利用率數據觸目驚心,四川省7個產能置換項目長期擱置無法實質性啟動實施;青海省連續14年沒有新建一條水泥熟料生產線;新疆過剩達60%;甘肅除環保設施投資增長外,水泥行業整體投資持續下降;湖南省2023年預計總體將出現虧損……
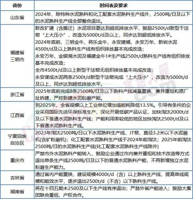
產能嚴重過剩,多地2500t/d清退,5000t/d出售
據水泥人網近期消息,繼山東省出臺計劃,明確2500t/d及以下水泥熟料生產線退出的時間后,福建、浙江、吉林、江西、寧夏、湖南多地也發布了2500t/d及以下水泥熟料生產線退出的時間表。

這也意味著“十四五”期間無論是從水泥熟料單位產品綜合能耗水平還是從設備技術指標、區域產能集中度、產能過剩程度來考量,對2500t/d及以下熟料生產線都是“生死”考驗。從已經發布2022年熟料生產線清單的24個省市地區來看,除特種水泥生產線外,在產2500t/d及以下熟料生產線共600多條。
一方面產能過剩嚴重,市場量價齊跌,投產不足3年的生產線也被迫登上了拍賣平臺,另一方面是部分企業仍加速置換新建熟料及水泥生產線。
新建熟料、水泥生產線繼續加緊建設,陸續投產
10月19日江西省工信廳分別發布宜春紅獅水泥和分宜海螺水泥兩條4500t/d熟料生產線的置換公示,紅獅水泥為補齊產能,分宜海螺為拆二建一。據水泥人網不完全統計,在此前通過的置換方案中計劃于2023年內點火投產的水泥熟料生產線項目達38條。
計劃于2023年、2024年點火投產水泥熟料生產線項目


備注:以上數據來源各省工信廳,若與實際不符,請以實際為準
從目前各項目最新動態可見,部分在建項目已陸續點火投產,另有部分已開工在建項目正加緊建設中。據不完全統計已投產的15個熟料項目,合計產能達2280萬噸/年;下半年將投產的5個項目合計產能達810萬噸/年,合計產能達3090萬噸/年。
已投產項目一覽

在建項目最新動態一覽

一方面加大力度淘汰產能,甚至不論先進與否,不論當地過剩程度如何,“一刀切”式地對所有2500t/d及以下熟料生產線“動手”。同時對現有產能實施最長的錯峰生產時間,用最嚴格的管控標準。另一方面繼續審批新建項目,甚至在部分批建項目明顯延期,部分項目已被撤銷的情況下仍未停手。
綜上,不關上新建產能的口子,去產能將是一個“偽命題”!


