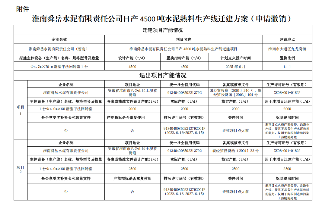
日前,安徽淮南市工業和信息化局發布《關于淮南舜岳水泥有限責任公司申請撤銷日產4500噸水泥熟料生產線遷建方案的公示》稱,2023年3月28日,安徽省工業和信息化廳對淮南舜岳水泥有限責任公司日產4500噸水泥熟料生產線遷建方案進行公告。后因相關政策發生變化,遷建方案未組織實施。根據《水泥玻璃行業產能置換實施辦法(2024年本)》,淮南舜岳水泥有限責任公司提出撤銷日產4500噸水泥熟料生產線遷建方案申請?,F將有關情況予以公示,歡迎社會監督。公示時間:2025年3月14日—3月18日聯系電話:0554—6661068.





